大考中心研究員/林家民、吳國良、夏蕙蘭、翁群評 撰
106學年度學科能力測驗自然考科是依據「99課綱微調」命題的第一年,試卷架構並未改變,總題數共68題。第壹部分各學科10題共計40題,每題皆計分;第貳部分各學科7題共計28題,答對24題即得滿分48分。整卷題型有單選題、多選題與綜合題,另第貳部分的試題又可細分為學科知識題與科學推理題。其中,綜合題(第37~40題)是結合物理、化學、生物與地球科學的知識作為題幹,內容是探討溫室效應與全球暖化的關係,以此設計屬於各學科的試題,測驗考生應用學科知識的綜合能力。各學科題號如下表所示,以下就各學科試題進行初步的介紹與說明。
|
學科
|
第壹部分(題號)
|
第貳部分(題號)
|
|
物理
|
14~17、28~32、39
|
55~61
|
|
化學
|
7~13、26~27、38
|
48~54
|
|
生物
|
1~6、23~25、37
|
41~47
|
|
地科
|
18~22、33~36、40
|
62~68
|
【物理】
就物理試題而言,有些題目測驗基本概念內容,有些題目測驗對資料的解讀,有些試題需運用科學推理,還有一些試題結合了其他科目。今年物理試題的設計大致有以下幾項特性:
一、試卷各部分的題數分配與測驗內容符合自然考科規劃的試卷架構
表一為物理試題的雙向細目表,由表一可看出第壹部分有十道試題,評量內容皆屬於基礎物理一,涵蓋的概念內容有原子與原子核的組成、物體運動的軌跡、克卜勒行星運動定律、重力、電力與磁力、強力與弱力、電流的磁效應、電磁感應、波的性質、光與電磁波、能量的形式、能量間的轉換與能量守恆、波粒二象性、原子光譜、宇宙起源等。第貳部分有七道試題,評量內容屬於基礎物理二A,主題為力學,試題所測概念內容主要為運動學、動量與牛頓運動定律的應用、萬有引力與碰撞,其中第58、59、60、61題為學科知識題,必須知道高二課程的概念內容(運動學、動量與牛頓運動定律的應用、碰撞)才能答題;第55-57題的題組為科學推理題,判讀題幹所提供的資訊即可推知答案。兩部分試題的題數分配與測驗內容,符合自然考科預先規劃的試卷架構。
二、第壹部分物理試題著重測驗基本原理概念的內容
第壹部分物理試題主要是知識與理解層次,少數試題屬於應用層次。第壹部分試題著重測驗基本原理概念的內容,並配合圖表的判讀。例如第16-17題的題組須判讀測驗體能消耗功率與時間的關係圖形;第29題則需由長直導線和導線環的空間關係判斷電流方向。
三、第貳部分物理試題重視科學推理能力與計算能力
第貳部分物理試題多為應用與分析層次,多數試題重視計算能力與圖表資料的判讀,例如第55-57題的題組中考生須判讀表4顯示的資訊,從而推得節氣與地球和太陽之間距離遠近的變化;第60-61題則是需要由圖11中之加速度與時間關係判斷汽車的運動情況。
四、科學推理題有跨科和時事觀念
第55-57題的題組皆符合科學推理題題型的命題原則,題幹詳細解釋了不同節氣的定義,測驗考生能否從表4中的關係推論出答題所需的資訊,考題結合了2016年聯合國教科文組織人類非物質文化遺產名錄的時事,以及跨科(地球科學)的概念,能讓考生有機會體會到物理學與其他自然科學的結合與互動。
五、重視自然學科間的整合
試卷中也有物理與其他學科整合的試題,除了55-57題以外,第39題出現溫室效應中能量流向與功率的計算,應用了物理中能量守恆的觀念。除了結合時事以外,亦有機會讓考生體會物理觀念與生活議題息息相關。
六、物理試題整體難度中等偏易
17道的物理試題中,第壹部分試題大多數考觀念,屬於中等難度,第貳部分試題雖然較為需要計算,但沒有困難或繁複的計算。例如第59題,如果考生有清楚的觀念,幾乎不用計算即可選出正確答案。整體而言,物理試題難度應為中等偏易。這個看法和106學測後媒體報導多數的看法一致,但因為影響考試成績的因素很多,學測物理部分考生的表現還是需要等到成績統計出的結果才能做最後的論定。
綜上所述,今年學測自然考科物理試題的題數分配與測驗內容符合自然考科規劃的試卷架構,除了測驗基本概念之外,試題設計亦重視圖表的判讀與科學推理能力。此外,物理試題亦展現合科統整與結合生活的命題精神,讓評量考生對自然科學基本知識與技能的目標更加明確。
表一、106學測自然考科物理試題雙向細目表
|
測驗層次
課程內容與占分比例
|
知識四題
|
理解四題
|
應用六題
|
分析三題
|
|
第
一
部
分
:
共
十
題
|
一、緒論 |
物理學簡介
|
|
|
|
|
|
物理量的單位
|
|
|
|
|
| 二、物質的組成 |
物質由原子組成
|
|
|
|
|
|
原子與原子核的組成
|
32
|
|
|
|
|
三、物體的運動
|
物理運動的軌跡
|
|
60*, 61*
|
|
|
|
牛頓運動定律
|
|
|
|
|
|
克卜勒行星運動定律
|
|
|
|
55*, 56*, 57*
|
| 四、物質間的基本交互作用 |
重力
|
|
28*
|
|
|
|
電力與磁力
|
|
28*
|
|
|
|
強力與弱力
|
|
28*
|
|
|
|
五、電與磁的統一
|
電流的磁效應
|
|
|
29*
|
|
|
電磁感應
|
|
|
29*
|
|
| 六、波 |
波的性質
|
14
|
|
|
|
|
光與電磁波
|
|
15
|
|
|
|
七、能量
|
能量的形式
|
|
|
16
|
|
|
能量間的轉換與能量守恆
|
|
|
39, 17
|
|
|
核能
|
|
|
|
|
|
能量的有效利用與節約
|
|
|
|
|
|
八、量子現象
|
波粒二象性
|
30
|
|
|
|
|
原子光譜
|
31*
|
|
|
|
|
九、宇宙學簡介
|
宇宙結構的認識及哈伯定律
|
|
|
|
|
|
宇宙起源
|
31*
|
|
|
|
|
第
二
部
分
:
共
七
題
|
十、力學
|
運動學 (9%)
|
|
60*,
61*
|
|
|
|
牛頓運動定律 (11%)
|
|
|
|
|
|
動量與牛頓運動定律的應用 (9%)
|
|
|
58
|
|
|
萬有引力 (5%)
|
|
|
|
55*, 56*, 57*
|
|
功與能量 (13%)
|
|
|
|
|
|
碰撞 (3%)
|
|
|
59
|
|
*表示試題涵蓋多個單元
【化學】
106學測自然考科的化學部分共計17題,以下就幾項試題特色,進行說明:
一、第壹部分試題著重基本概念的測試
今年學測自然考科是第一年依據99課綱微調的內容命題,化學部分的測驗範圍,包括基礎化學(一)與基礎化學(二)。自然考科的試題分為兩部分,第壹部分的測驗範圍以基礎化學(一)為主,第貳部分的測驗範圍則是偏重基礎化學(二)。基礎化學(一)共有四大主題,分別是物質的組成、原子構造與元素週期表、化學反應、化學與能源。此次這四大主題都有入題,包括:第7題氣體的製備與收集、第8題物質的組成與莫耳質量、第9題化學反應式與平衡、第10題原子結構、第11題分子量、第12題化學反應的能量變化、第13題溶液與化學計量、第26題原子中電子的排列、第27題電池、第38題溫室效應等,可看出細項分布大致上很平均。這些幾乎都是基礎化學(一)的重要概念,可以測出考生對這些重要概念的精熟度。另外,第37-40題綜合題是以溫室效應入題,說明大氣中二氧化碳的多種來源,測驗考生以化學反應式呈現,考生毋需記憶化學反應式中反應物或產物的名稱,但需大略知道某些物質的化學式,為一種新的測驗方式。
二、第貳部分的試題注重概念與應用
第貳部分的測驗範圍則是以基礎化學(二)為主、基礎化學(一)為輔。基礎化學(二)共有四大主題,分別是常見的化學反應、物質的構造與特性、有機化合物、化學與化工。此次前三大主題有入題,包括:第48題官能基與常見的有機化合物、第49題界面活性劑的實驗、第50題有機物質的一般物性實驗、第51題有機物的化學式與實驗式,第52題酸鹼反應,第53題網狀固體等,上述各題都是基礎化學(二)的重點概念,學生只要了解課本內容即可答題,不需花時間在太艱深困難的延伸內容。值得一提的是第49與50題,都是課綱範圍的實驗內容,實驗內容入題,有助高中對於實驗內容的重視。
三、著重化學實驗相關內容
化學是一門實驗的科學,實驗課程在99課綱微調的設計中也是重點之一。本次測驗的實驗相關考題除了上述的第49與50題外,第27題化學電池,也是實驗架構的重要概念。另外,第7題氧氣製備,也算與實驗沾上邊。由此可看出,只要教師在課堂上強調課綱中的實驗重點和相關概念,學生在這個部分即可輕鬆作答、獲得高分。
四、試題與計算相結合
本次與計算相關的試題有5題,學生需要具備基本計算能力,再配合題幹中的概念答題,考生除了學科知識外,還要具備計算解題的能力。包括:平衡化學反應式、化學計量、熱化學反應式與溶液濃度與體積的計算等,考生需具備基本原理的知識,並將概念轉化為數學算式,再加上計算能力,才能選出正確的選項。
整體而言,此次化學試題的特色,包括:第壹部分的試題著重基本概念的測試、第貳部分的試題注重概念與應用、著重化學實驗相關內容以及試題與計算結合等。試題中規中矩,不但符合高中的教學,也提供選才所需的鑑別度,足見命題者的用心與巧思。但此次較缺乏時事應用相關的試題類型,加強這類型的試題,可作為未來命題的參考。
【生物】
一、生活化取材
106學年度學科能力測驗自然考科生物部分取材相當生活化,如植物繁殖方式-西瓜、番薯、蓮藕、茶樹枝條繁殖、金線蓮組織培養、溫度影響、含Rh陽性及Rh陰性抗原之孕婦與Rh陽性及Rh陰性抗體的反應、抽血後將血球與血漿分離、食物中最先被消化的成分、臺灣地區人口之變化等,與生活化及學生學習的高中知識均有相關。可知學測自然生物非常強調學生能運用相關所學概念,來解釋生活經驗之能力。
二、平穩中帶有變化
題型為單選題、多選題、綜合題及科學推理題;今年試題內容為99課綱微調中的重要主題,試題所牽涉的概念均不脫離課綱。今年試題所使用的微調課綱其內容限制較多,為符合課綱的要求,部分試題均加入相當多的文字說明。除此之外,一般試題學生只要運用基礎生物各主題概念來思考、分析和推理,都不難解題。考生只要有用心認真熟讀課本,應該能得到不錯的分數。
三、著重理解、融貫與統整
著重於理解生物的基本概念,而非強記繁瑣的細節。試題測驗學生了解生命機制的異同,掌握章節的重點,才能達到融會貫通。本年度學測自然生物部分的測驗內容分布請見表二,課程中各單元均有試題分布,第壹部分10題中生命特性及動物體的構造與功能試題居多,植物體的構造與功能有2題,整體來看其分布還算均勻,且也考到學生該知道的重要概念。
表二 命題出處與題號分布表
|
題號
|
命題出處(主題+主要內容)
|
題號
|
命題出處(主題+主要內容)
|
|
1
|
壹、生命的特性 一、生命現象 三、細胞及能量
|
37
|
壹、生命特色 一、生命現象 三、細胞的生理
|
|
2
|
貳、植物體的構造與功能 一、植物的營養構造與功能 二、植物的生殖構造與功能
|
41
|
肆、遺傳 二、性狀的遺傳
|
|
3
|
貳、植物體的構造與功能 二.植物的生殖構造與功能
|
42
|
壹、生命特色 三、細胞的生理
肆、遺傳 三、遺傳物質 四、基因轉殖技術及其應用
|
|
4
|
壹、生命的特性 一、生命特色 二、細胞的生理 三、細胞及能量 貳、植物體的構造與功能 一、植物的營養構造與功能
|
43
|
伍、演化與生物多樣性
二、生命樹
|
|
5
|
參、動物體的構造與功能 四、防禦
|
44
|
伍、演化與生物多樣性 二、生命樹
|
|
6
|
參、動物體的構造與功能 一、循環
|
45
|
陸、生物與環境 一、族群與群集
|
|
23
|
壹、生命的特性 一、生命特色 細胞的生理
|
46
|
肆、遺傳 一、染色體與細胞分裂 五、探討活動
|
|
24
|
參、動物體的構造與功能 六、生殖 七、探討活動
|
47
|
陸、生物與環境 一、族群與群集 二、生態系 三、多樣的生態系
|
|
25
|
參、動物體的構造與功能 二、消化
|
|
|
四、著重閱讀理解、圖表判讀、實作探究
生物試題今年強調文字閱讀理解、圖表解釋與應用及探究的能力,如第5題重視學生判讀表格資訊,理解文字說明的能力;第6題測驗學生了解實際離心後,細胞因重量會沉澱;第24題是想讓學生從組織切片圖判圖,並從所學的知識中找出正確的答案;第25題從平日的食物中,判斷消化的順序,是相當生活應用的試題;第37題是一題綜合題,測驗從短文的閱讀,評量學生運用生命現象、演化的概念,並讓學生了解各種造成溫室效應原因的綜合思考與推理;現行99課綱微調課程對分類的陳述相當簡略,因此第43及44題利用一題陳述,一題圖示測驗學生各演化順序的相關性和合理性;第45題利用圖表讓學生做簡單的推論;第46題測驗課本中的探討活動,尤其很多細節要做過實驗比較容易判斷正確。
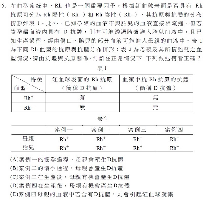
值得一提的是第壹部分的第5題:本題評量的概念為抗原與抗體的防禦,又結合了血型Rh型,不過Rh血型在課程中並沒有提及,因此本題使用類似閱讀測驗的方式做了完整的說明,並加入表格說明抗原在Rh陽性及陰性的差異,以及D抗體是如何產生,讓學生增加醫學相關的知識,又測驗動物生理中防禦的概念,以彌補99課綱微調課程內容中不夠完整的缺憾。第5題試題如下:
五、難易度適中具鑑別度
生物試題所涉及的內容主題、題型和考題設計均為學生熟悉的型態,沒有艱深或刁鑽的題目。試題兼顧了評量學生的知識、理解、應用和分析等能力,且有不少題目都可用跨單元或多元角度來思考和解題。對具備基本知識的學生來說不難。整體而言,生物試題的難易度適中,且具有一定的鑑別度。
六、結語與建議
學科能力測驗不僅測驗學生的基本能力,也具有回應高中教學和學生學習成效的功能。至於入大學能力的鑑別,並非在知識的學習量,而是在學生是否有接受高等教育的準備,尤其是綜合、歸納、應用、分析、邏輯推理的能力,這是學科能力測驗希望能達到的評量目的。自然考科生物科試題希望能測出學生的核心知能,瞭解生命的共同性和多樣性,在科學過程技能方面包括培養思考、推論與解決問題等能力。今年的生物試題提醒學生在追求課本教材瞭解的同時,也要記得重新省思最根本的知識及實驗的原理原則,以及日常生活中的所見與所聞,科學的範圍是無所不在,並不侷限在目前所學。
入學考試希望不僅試題是用來評量學生的程度,更涵蓋了教學的範疇,能提供更多與生活結合的知識給學生,也讓學生了解他們所學的知識是生活應用的,不僅僅是課本的片段知識,能讓學生打開視野,覺得生物學是門有趣的科學。
【地球科學】 #bde7ff 、dbefff
106學年度學科能力測驗自然考科的地球科學部分共計17題,題號如下表,以下就試題特色、題型設計、試題內容及整體分析簡略說明。
| 試卷架構 |
第壹部分(共10題) |
第貳部分(共7題) |
|
單選題
|
多選題
|
綜合題
|
| 題號 |
18、19、20 21、22
|
33、34 35、36
|
40
|
62、63、64、65 66、67、68 |
一、試題特色
試題取材皆來自「99課綱微調_基礎地球科學課程綱要」,符合大學學測精神,以課綱的教材綱要主題來分類,如下表:
|
教材綱要主題
|
題號
|
|
一、人與地球環境
|
19
|
|
二、太空中的地球
|
20
|
|
三、動態的地球
|
18、22、34、35*、62*
|
|
四、天然災害
|
33、63、64
|
|
五、地球氣候變遷
|
21*、35*、40
|
|
六、地球古今談
|
21*
|
|
七、地球環境的監測與探索
|
36、66、67
|
|
八、地球環境的特徵
|
62*、65、68
|
|
九、地球資源與永續發展
|
|
註:若同一試題測驗的知識涵蓋不同主題,以*表示。
從上表可看到,地球科學雖然僅17題,但仍涵蓋大部分主題,實屬不易。主題三的題量歷年來都會偏多,試題中有關海洋表面鹽度分布、海冰融化、地殼構造、海氣交互作用、海洋與大氣環流等,都是本教學主題所強調的概念。其中,第21、35、62題橫跨不同主題,鼓勵學生融會貫通不同章節的概念,進而促進理解地球系統。
二、題型設計
(1) 多選題偏多:在第壹部分,共有5題單選、5題多選(含綜合題);第貳部分有1題單選、6題多選。即17題共有6題單選,11題多選,多選題較往年多。
(2) 結合圖表、時事與環境:在17題的題數中,圖表題占了4題,需要考生具有科學圖表判讀能力,符合課綱中希望學生除了知識之外,還有理解、應用等高層次的能力。屬於時事題的有第33題、63-64題組、第65題,分別提及2009年的八八風災、2015年的乾旱與限水、太魯閣大理岩峽谷成因,希望藉此能讓考生更關心時事與臺灣的周遭環境。
(3) 綜合題聯結各科:綜合題一向是自然考科特色,今年透過探討溫室效應與全球暖化的關係,從熱量功率與能量守恆(物理)、產生二氧化碳的反應(化學)、微生物分解(生物)、增強大氣溫室效應的因素(地球科學),都呈現了自然界中跨領域的必然,並點出全球暖化的急迫性。
(4) 重視理解與推理:第20、36、40、63、64、66題的題幹描述或圖表內容,均給予考生適當的提示,不用死背課本知識,透過對題幹與圖表的理解,便可推理得到正解。
三、試題內容
以地球科學傳統領域來分類的話,這次試題分布十分平均,如下表。綜觀來看,整份試卷的題目主題設計,皆需要考生掌握最重要的概念,並了解該領域各知識點的相互關係,是一份結構性非常強的考題。
|
領域
|
題號
|
題數
|
|
天文
|
20、21、67
|
3
|
|
地質
|
33、34、65、66、68
|
5
|
|
大氣
|
18*、36、63、64
|
3.5
|
|
海洋
|
18*、22、35*
|
2
|
|
天然災害 環境變遷
|
19、22、35*、40、62
|
4.5
|
註:若同一試題測驗的知識涵蓋不同領域,以*表示,題數各以0.5計
部分試題的解答除需要地科本身的跨領域概念外,另有試題是需要跨學科的概念,例如:第20題涵蓋物理及地球科學、第40題涵蓋生物及地球科學。另外,地科知識亦有助於解答其他學科的試題,例如第39題、第55-57題,這幾題雖然歸屬在物理科,但與地科知識相關性高。
四、整體分析
整卷難易度適中,部份試題為基本題,只要概念清楚就可以順利作答;部份題目需根據題幹敘述,結合課程內容才能判斷;部份題目需要先辨別、分析圖形之間的異同後,才能判斷選項敘述是否正確。
本試卷符合學測精神,藉由試題希望學生在學習地球科學知識後,能應用地球科學的概念與法則,知道地球科學所運用的基本觀測技術,進而主動關心和珍惜地球環境,藉此讓學生具備地球科學素養。考題面面俱到,難易適中,以評量基本知識及能力為主,能讓考生有所收穫。