字級:
小字級
中字級
大字級

105年指考化學考科非選擇題評分標準說明

研究發展處 / 吳國良 撰
105年指定科目考試化學考科(簡稱105年指考化學)非選擇題共三大題,第一大題共4小題占8分,第二大題共2小題占4分,第三大題共4小題占8分,合計共占20分。以下分別說明各題的評分標準:

說明:

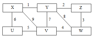
本題測驗考生對物質間反應的理解,這些反應包括:氧化還原反應、酸鹼反應與產生沉澱反應。重要的解題線索為:連線1與連線9均會產生氫氣,因提供的物質中,有酸性水溶液(H2SO4)與鹼性水溶液(NaOH),考生需知道能夠與酸、鹼反應得到氫氣的金屬,為兩性金屬,故此金屬為兩性金屬。此外,連線2會產生二氧化碳,則可知連線2兩端的物質,為H2SO4與Na2CO3。再對照上述的反應,則可推出,X為金屬粉末、Y為H2SO4、Z為Na2CO3、V為NaOH。其他相關的解題過程如下:
1. 從兩性物質著手
(1) 屬於兩性物質有:Be、Al、Zn、Sn、Pb、Cr,較易形成+2 價離子者有 Be2+、Zn2+、Pb2+與Sn2+等4種。
(2) 可與硫離子(S2-)產生沉澱物者,有Zn2+、Pb2+與Sn2+,以沉澱物顏色判斷,僅ZnS為白色。
(3) 此元素具有 d10的電子組態,只有Zn符合,故 X為Zn。
2. 連線3可產生沉澱,可判斷出W是CaCl2,可與Na2CO3產生沉澱。U為僅存的物質Cu(NO3)2
3. 連線3的離子反應式為
    CO32-(aq)+Ca2+(aq)→CaCO3(s)
4. 連線6的離子反應式為
    Zn(s)+Cu2+(aq)→Cu(s)+Zn2+(aq)
就評分而言,第1小題寫出X的元素符號,第2小題則是寫出Y的中文名稱。第3、4小題是寫出反應的離子反應式,先看物種是否正確,再看平衡正確與否。

相關的評分原則如下:

說明:

本題是評量考生對氧化還原反應中,氧化劑與還原劑的理解。解題的過程如下:
藍色溶液燒瓶靜置於桌上,數分鐘後溶液變為無色透明,即為由亞甲藍進行還原反應,變成無色亞甲藍,因燒瓶內有葡萄糖,葡萄糖是還原糖,故葡萄糖是還原劑。就氧化劑而言,溶液中僅有葡萄糖與氫氧化鈉的水溶液,在氫氧化鈉無法作為氧化劑之下,考生需思考溶液之外的物質。整個500mL燒瓶內有150mL的葡萄糖及150mL的氫氧化鈉,故有200mL空氣的存在,空氣中的氧氣可作為氧化劑,故氧化劑為氧氣。
就評分而言,第1小題的葡萄糖,有考生寫glucose或C6H12O6亦可給分;第2小題寫空氣中的氧、氧、氧氣、O2皆可給分。

相關的評分原則如下:

說明:
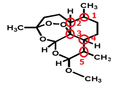
本題是藉由時事議題,評量考生對有機化合物相關概念的理解,所評量的概念包括:不穩定的化學鍵、官能基名稱、酯化反應以及三級碳。解題的過程如下:
第1小題要求考生畫出青蒿素構造中的一個罕見於天然物,且較不穩定的化學鍵。考生需從結構中知道O−O是較不穩定的結構,並於答案卷上畫出。
第2小題,考生需要知道青蒿素A中被還原的官能基為
 
 
就結構上而言,為一酯類或酯基。
第3小題,化合物B與試劑甲在適當條件下進行酯化反應,所得的化合物C,化合物C具酯基與羧酸的結構,故試劑甲為1,6-己二酸。
第4小題,要求考生算出化合物D的分子中,具有多少個三級碳。
根據計算,共有5個碳是屬於三級碳。如下圖所示
就評分而言,第1小題的O−O,考生寫−C−O−O−C−
或−O−O−都是正確答案。第2小題是酯基或酯,寫羰基、脂基可得1分。第3小題,1,6-己二酸,寫己二酸、1,6-己二醯氯,都屬正確。第4小題寫5個或5,都可得到2分。

相關的評分原則如下:

綜合來說,本年度非選擇題的三大題,第一大題是測驗考生對化學反應的理解,包括產生氧化還原反應、酸鹼反應以及產生沉澱的反應,並且要能寫出反應的離子反應式;第二大題是測驗考生對氧化還原反應中,指出何者為氧化劑與還原劑。第三大題是藉由時事議題,評量考生對有機化合物相關概念的理解,所評量的概念包括:不穩定的化學鍵、官能基名稱、酯化反應以及三級碳。這三大題,分別評量考生化學反應的類型、氧化還原反應以及有機化合物的結構、官能基與反應,呈現多元評量的面向。
以上為105學年度指考化學考科非選擇題評分標準說明,希望藉由這篇說明,讓外界對此次的評分原則有更充分的認識。
TOP