字級:
小字級
中字級
大字級

105年指考國文考科非選擇題評分標準說明

研究發展處 / 曾佩芬 撰
105年指定科目考試國文考科(簡稱105年指考國文)非選擇題部分,共有兩大題,分別是「文章解讀」(占18分)與「作文」(占27分)。「文章解讀」引用課內教材選文出自《論語.先進》的段落,結合課外的相關文章林語堂〈論幽默〉節錄部分,評量考生的文章解讀能力。「作文」則以「舉重若輕」為題,要求考生寫一篇文章,評量其綜合寫作能力。
本文簡要說明各題評分標準與作答注意事項,提供高中師生參考。

(二)評分說明

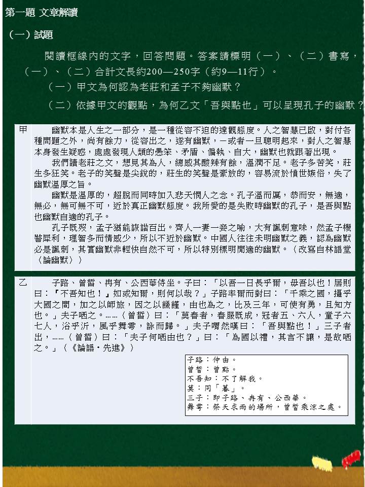
本題提供甲、乙兩段材料,要求考生閱讀後回答問題。第一小題要求考生回答「甲文為何認為老莊和孟子不夠幽默」;第二小題則要求考生依據甲文的觀點,回答「為何乙文『吾與點也』可以呈現孔子的幽默」。試題並設有200~250字(約9~11行)的答題字數限制。
甲段材料節錄、改寫自林語堂〈論幽默〉,原文篇幅極長,從各種面向詳細探討古今中外文學作品的「幽默」。作者從國家與文化談起,認為文化發展到相當程度,必有幽默的文學出現。文章分上、中、下三篇,上篇詳談中國自古以來堪稱幽默的各種類型,儼如一小部幽默文學史。試題節錄並改寫林語堂談論先秦諸子的段落,引文呈現林語堂幽默觀其中幾點:「從容不迫的達觀態度」、「幽默是溫厚的,超脫而同時加入悲天憫人之念」,及「幽默非輕快自然不可,所以特別標明閒適的幽默」。
由於林語堂文中談到「吾與點也幽默自適的孔子」,因此試題特別引用乙段材料,即各版教材共同選文出自《論語‧先進》的〈子路、曾皙、冉有、公西華侍坐〉(南一、翰林、三民、康熹四家教材選文;《文化基本教材》則康熹、龍騰及教育部網路版皆收此篇),評量考生理解文意的能力。
「文章解讀」題所評量者,乃考生是否能正確理解文章內容,而非評量考生是否贊同作者觀點。正確理解對方表達的意思,是人與人互相溝通的第一步,考生閱讀時應先放下成見,才能理解作者所表達的意念。
關於第一小題,考生須說明甲文何以認為老子、莊子與孟子不夠幽默。就林語堂原文來看,老、莊是「酸辣有餘,溫潤不足」、「容易憤世嫉俗,失了溫厚」,因此不夠幽默;孟子「有諷刺意味」、「機警犀利」、「理智多而情感少」,所以不近於幽默。評分時,考生每遺漏一人,會酌扣2~3分。
第二小題,考生須就孔子贊許曾點所嚮往的生活「浴乎沂,風乎舞雩,詠而歸」,說明孔子溫厚超脫、達觀自適、輕快自然的幽默態度。評分時,若考生僅敘述大意,完全未闡述「孔子的幽默」者,至多給2~3分。
作答時,考生應分兩小題書寫。閱卷評分時,每一小題占9分。未分項或未標示(一)、(二),層次仍清楚者,不扣分;層次不清楚者,酌扣1~2分。考生作答內容中,若兩小題皆僅整理原文,未作適切解讀,至多給B(9~10分)。
整體而言,凡兩小題皆說明清楚,內容完整,解讀適切,文筆流暢,給A等分數(18分~13分);兩小題說明未臻完善,內容平實,脈絡大致清楚,文筆尚稱通順者,給B等(12分~7分);兩小題說明不全,內容貧乏,脈絡不清,文字蕪亂者,則為C等(6分~1分)。
由於本題設定作答字數為200~250字(約9~11行),因此考生作答字數若少於7行或多於13行者,酌扣1分。另外,再視標點符號使用恰當與否與錯別字之多寡,斟酌扣分。至於完全照抄試題者,則評給零分。

(三)考生作答情形

本題題意明晰,引文簡練清楚,因此多數考生作答第一小題並無困難。然而可能因為考試作答時心情緊張,許多考生遺漏了孟子、莊子,甚至老子,遭致扣分。
第二小題的部分,〈子路、曾皙、冉有、公西華侍坐〉一章,雖為考生課內所習,但考生未能準確回答的比例較高。
整體而言,本題得到9分以上的考生,僅占全體考生的30.94%,比例明顯較去年為低。在國文考科報名考生50,235人中,本題得0分的考生,共有1,029人,則較去年為高,其中以未作答的空白卷最多,完全文不對題及完全抄襲試題者為極少數。

(二)評分說明

本題為引導式作文,題幹先說明「舉重若輕」的意涵:一種應世的態度;進而補充說明「人生中遇到重要的事或面對困難時,可以用審慎但泰然、輕鬆的態度處之;或者凡事善用智慧,便能輕而易舉,勝任愉快」。
「舉重若輕」一詞較為晚出,許多紙本字典並未收錄,僅少數成語辭典及教育部《重編國語辭典》有之。後者對「舉重若輕」的解釋為:「舉起沉重的東西,卻好像是提很輕的東西。比喻雖身負重任或面對難題,但因才力高超,應付起來仍輕鬆自若。」至於出處,辭典多提及清人趙翼《甌北詩話.卷五.蘇東坡詩》:「其絕人處,在乎議論英爽、筆鋒精銳、舉重若輕,讀之似不甚用力,而力已透十分。」關於意近詞,則多舉出「游刃有餘」、「精明能幹」、「輕而易舉」等。
「舉重若輕」,通常是用來稱美他人,但也可用為自我期許。若考生能貼切深刻地詮解「舉重若輕」的意旨,舉例印證,並言之有物,即是符合試題的要求。題目本身看似論說性質較高,但由於題幹說明「請根據自身經驗或見聞」,故考生多有兼採記敘、抒情作法者,因此評分時,根據試題原文,也特別提出「論說、記敘、抒情皆可」的原則。
凡能適切詮解「舉重若輕」之意涵;舉證貼切,見解深刻,內容充實允當;結構嚴謹,脈絡清楚;文字妥切,敘述流暢,得A等(27分~19分)。尚能大致說明「舉重若輕」之意涵;舉證不夠貼切,見解平實,內容不夠深刻;結構尚稱完整,脈絡大致清楚;文筆平順,得B等(18分~10分)。未能確實掌握「舉重若輕」之意涵,或認知有誤;舉證欠當或錯誤,體悟膚淺,內容浮泛;結構鬆散,脈絡不清;文筆拙劣,得C等(9分~1分)。
本題另有特殊評分原則:文未終篇,或一段成文者,至多B+(18分);自訂題目,與原題目「舉重若輕」相關者,至多B+(18分);視標點符號之使用與錯別字之多寡,斟酌扣分;完全文不對題或作答內容完全照抄試題者,評給零分。

(三)考生作答情形

慮及考生對於「舉重若輕」一詞的體會程度不一,對「重」的定義也各不相同,閱卷委員評分時會尊重考生的生命經驗,接納考生的論述。不過,也因本題屬於傳統引導寫作,考生作答內容仍屬常見:或舉古、今人物事例,或舉自身經驗,如大學入學考試、才藝比賽、社團活動等,寫法亦常見格式化的情況,例如第一段下定義,第二段寫古人事例,第三段寫自身經驗,古今並舉後再下結論。推測是考生分析前人佳作的文章架構仿擬而成。
其實以古人事例來說,能符合「舉重若輕」之形容者並不多。考生最常舉的是〈空城計〉中的諸葛亮,其他如謝安、庖丁等,亦屬常見。若引用例證貼切,對於例證的說明能與題意扣合,便能得到評分者的肯定。建議考生作文時,可先略為構思,從課內或課外的閱讀經驗中尋找最貼切的素材,以流暢的文筆寫出個人的思考,才能成就一篇好文章。
本題得到13分以上的考生,比例較去年為低,為35.48%(去年為52.05%),有4位考生得分為24分以上(與去年相同),而得0分的考生共有563人,則較去年為低(去年為750人)。
本年度指考國文作文佳作將於8月25日公開刊登於本中心網站,提供高中教學與學生學習參考。

TOP