下載專區
術科行政
相關網站
ENGLISH
LINE官方帳號
最新訊息
新聞稿/公告
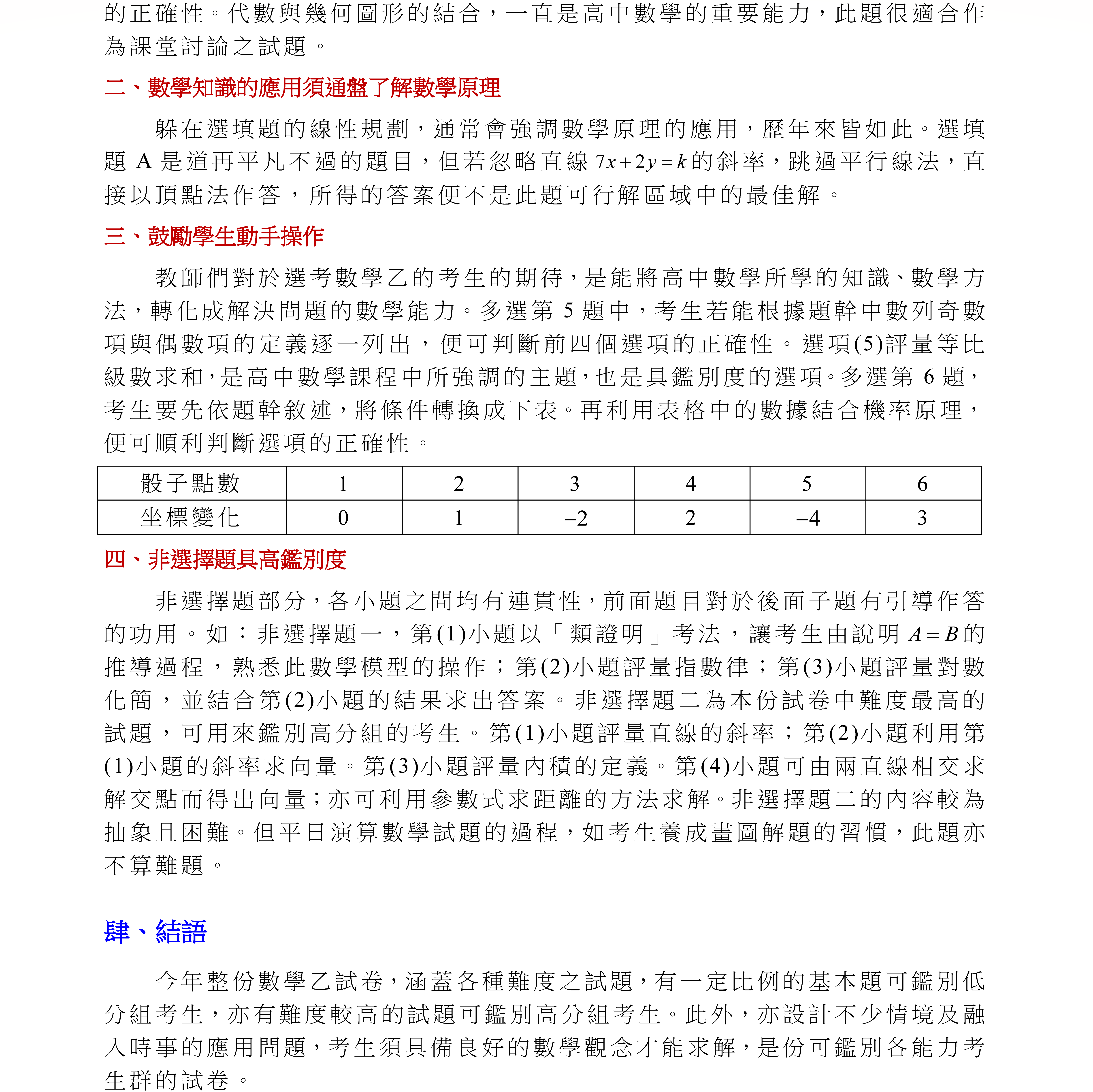
會議/活動訊息
出版訊息
求才啟事
關於中心
簡介
組織架構
各單位職掌
我們的主任
國際交流
兩岸交流
亞洲英語語言測驗學術論壇(AFELTA)
各國參訪
其他
公開資訊
個人資料保護
捐助章程
董事.監察人名冊
預算
決算
會計師查核報告
政策宣導相關廣告執行情形
我們的位置
高中英語聽力測驗
考試訊息
試務專區
簡介
考試說明
試題示例/參考試卷
高中英文參考詞彙表
選才文摘
統計資料
成績證明
下載專區
常見問題
學科能力測驗
考試訊息
試務專區
簡介
考試說明
參考試卷
研究用試題
試辦考試
110試辦考試訊息
110試辦試題與解析
109試辦試題與解析
歷年試題及答題卷
一般試題
特殊試題
特殊答題卷
佳作
選才文摘
統計資料
工作報告
成績證明
下載專區
分科測驗(110前指考)
考試訊息
試務專區
簡介
考試說明
參考試卷
研究用試題
歷年試題及答題卷
一般試題
特殊試題
特殊答題卷
佳作
選才文摘
統計資料
工作報告
成績證明
下載專區
宣導與研習
簡報與短片
研習訊息
生涯輔導
生涯測驗
生涯訊息
出版/訂購
簡章
考試簡章
試題系列
學科能力測驗系列
分科測驗(110前指考)系列
英語聽力測驗系列
心理測驗
興趣量表
大學學系探索量表
其他
考試學刊
升學輔導類
購物車
訂單查詢
訂購注意事項
選才電子報
當期內容
各期目錄
專題報報
試訊快遞
學習錦囊
教育服務
試題影音
科普專區
數字真相
招生選才
研究論述專欄
中心剪影
選才電子報
當期內容
各期目錄
專題報報
114年學年分科測驗試題特色
114學年度分科測驗非選擇題評分原則說明
學科學習小叮嚀
114年學年度學科能力測驗試題特色
114學年度學科能力測驗非選擇題評分原則說明
113年學年分科測驗試題特色
113學年度分科測驗非選擇題評分原則說明
113年學年度學科能力測驗試題特色
113學年度學科能力測驗非選擇題評分原則說明
112學年度分科測驗試題特色
112學年度分科測驗非選擇題評分原則說明
試訊快遞
學測
指考
英聽
術科
試辦考試
分科測驗
學習錦囊
高中生專區
教育服務
選才育才
教育推廣
線上課程
哈燒出版品
高一學習小叮嚀
大學圖書館尋理
考試鮮試多
試題影音
試題停看聽
科普專區
數字真相
招生選才
理念與制度
制度實施
考招
研究論述專欄
徵稿啟示
本期論文
歷年學刊
中心剪影
回上一頁
友善列印
字級:
小字級
中字級
大字級
若您無法使用字級縮放功能,請改用鍵盤 "Ctrl" + "加號鍵" 或 "Ctrl" + "減號鍵",來放大或縮小字級。
分享:
分享到我的Facebook
分享到我的Twitter
分享到Line
當SCRIPT關閉時,請點選以下連結.
Facebook
twitter
twitter
第313期
首頁
選才電子報
各期目錄
第313期
109學年度指定科目考試 【數學乙考科】試題特色
文章單元
[node lost]
109-09-15
第313期
臺北市立麗山高級中學數學科教師/黃靜寧、大考中心數學科研究員/陳慧美 撰
109學年度指定科目考試 【數學乙考科】試題特色
相關連結
109學年度指定科目考試 【數學乙考科】試題
更新日期:109-09-15
瀏覽人次:1252
TOP
最新消息
新聞稿/公告
會議/活動訊息
出版訊息
求才啟事
關於中心
簡介
組織架構
各單位職掌
我們的主任
國際交流
公開資訊
我們的位置
高中英語聽力測驗
考試訊息
試務專區
簡介
考試說明
試題示例/參考試卷
高中英文參考詞彙表
選才文摘
統計資料
成績證明
下載專區
常見問題
學科能力測驗
考試訊息
試務專區
簡介
考試說明
參考試卷
研究用試題
試辦考試
歷年試題及答題卷
佳作
選才文摘
統計資料
工作報告
成績證明
下載專區
分科測驗(110前指考)
考試訊息
試務專區
簡介
考試說明
參考試卷
研究用試題
歷年試題及答題卷
佳作
選才文摘
統計資料
工作報告
成績證明
下載專區
宣導與研習
簡報與短片
研習訊息
生涯輔導
生涯測驗
生涯訊息
出版/訂購
簡章
試題系列
心理測驗
其他
購物車
訂單查詢
選才電子報
當期內容
各期目錄
專題報報
試訊快遞
學習錦囊
教育服務
試題影音
科普專區
數字真相
招生選才
研究論述專欄
中心剪影
關鍵字
首頁
最新訊息
新聞稿/公告
會議/活動訊息
出版訊息
求才啟事
關於中心
簡介
組織架構
各單位職掌
我們的主任
國際交流
兩岸交流
亞洲英語語言測驗學術論壇(AFELTA)
各國參訪
其他
公開資訊
個人資料保護
捐助章程
董事.監察人名冊
預算
決算
會計師查核報告
政策宣導相關廣告執行情形
我們的位置
高中英語聽力測驗
考試訊息
試務專區
簡介
考試說明
試題示例/參考試卷
高中英文參考詞彙表
選才文摘
統計資料
成績證明
下載專區
常見問題
學科能力測驗
考試訊息
試務專區
簡介
考試說明
參考試卷
研究用試題
試辦考試
110試辦考試訊息
110試辦試題與解析
109試辦試題與解析
歷年試題及答題卷
一般試題
特殊試題
特殊答題卷
佳作
選才文摘
工作報告
統計資料
成績證明
下載專區
分科測驗(110前指考)
考試訊息
試務專區
簡介
考試說明
參考試卷
研究用試題
歷年試題及答題卷
一般試題
特殊試題
特殊答題卷
佳作
選才文摘
工作報告
統計資料
成績證明
下載專區
宣導與研習
簡報與短片
研習訊息
生涯輔導
生涯測驗
生涯訊息
出版/訂購
簡章
考試簡章
試題系列
學科能力測驗系列
分科測驗(110前指考)系列
英語聽力測驗系列
心理測驗
興趣量表
大學學系探索量表
其他
考試學刊
升學輔導類
購物車
訂單查詢
選才電子報
當期內容
各期目錄
專題報報
114年學年分科測驗試題特色
114學年度分科測驗非選擇題評分原則說明
學科學習小叮嚀
114年學年度學科能力測驗試題特色
114學年度學科能力測驗非選擇題評分原則說明
113年學年分科測驗試題特色
113學年度分科測驗非選擇題評分原則說明
113年學年度學科能力測驗試題特色
113學年度學科能力測驗非選擇題評分原則說明
112學年度分科測驗試題特色
112學年度分科測驗非選擇題評分原則說明
試訊快遞
學測
指考
英聽
術科
試辦考試
分科測驗
學習錦囊
高中生專區
教育服務
選才育才
教育推廣
線上課程
哈燒出版品
高一學習小叮嚀
大學圖書館尋理
考試鮮試多
試題影音
試題停看聽
科普專區
數字真相
招生選才
理念與制度
制度實施
考招
研究論述專欄
徵稿啟示
本期論文
歷年學刊
中心剪影
下載專區
術科行政
相關網站
ENGLISH
LINE官方帳號
考生體驗網
影音專區